Секој патент значи дека сопственикот, односно иноваторот е на добар пат да создаде нешто што досега никому не му успеало. Таков е случајот и со Mazda. Јапонците регистрираа патент за нов три-тактен мотор со два турбо компресори и еден на електричен погон. Според спецификацијата на патентот објавена на веб страницата на Патентната канцеларија на САД, главната идеја во овој развој е да се компензира турбо дупката кај класичните турбини при мали брзини на моторот.
Идејата за мотор со три компесори е иста како и принципот што беше претставен со прототип од 450 КС на Volvo во 2014 година. За да се обезбеди квалитетот на овој мотор, Швеѓаните користеа напојување од 48 волти. Mazda го додаде својот сопствен систем за обновување на енергијата наречен i-Eloop, трансформирајќи ја и акумулирајќи ја енергијата која беше генерирана за време на сопирањето.
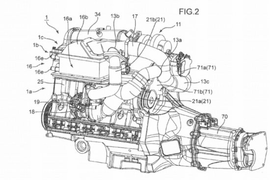
Во патентните шеми, новиот мотор на Јапонците е прикажан во конфигурацијата на погон на задните тркала. Претходно овој месец Mazda најави бензински мотори од ново семејство со значително зголемена компресија и максимален вртежен момент.









